試驗檢測工作是瀝青路面施工技術管理中的一個重要組成部分。通過試驗檢測能合理利用當地原材料, 迅速推廣應用新材料和新工藝;能用定量的方法科學地評定瀝青路面原材料、瀝青混合料的質量;能科學地評定瀝青路面工程質量。因此, 試驗檢測工作對于提高瀝青路面工程質量、降低瀝青路面工程造價、推動瀝青路面工程施工技術進步, 起著極為重要的作用。
大量的工程實踐證明:不重視試驗檢測工作, 而僅靠經驗評估是造成瀝青路面出現早期破壞的重要原因之一。文獻[ 1 , 2] 對瀝青混合料的技術性質、組成材料、混合料的設計及檢驗項目進行了重要修訂,其目的就是要提高瀝青路面施工質量, 防止產生早期破壞 , 延長其使用壽命。 為此, 在瀝青路面施工過程中 , 重視試驗室的建設 , 加強試驗室的管理, 配置標準的試驗檢測設備 , 配備相應資歷的專職試驗檢測技術人員, 建立健全的試驗管理制度是瀝青路面工程質量控制中不可缺少的一個重要環節。1 瀝青路面原材料的試驗檢測項目
瀝青路面原材料包括瀝青、石料(粗集料)、砂及石屑(細集料)、填料、纖維穩定劑等。瀝青路面使用的各種材料運**現場后必須取樣進行質量檢驗 , 經評定合格后方可使用
[ 1] , 不得以供應商提供的檢測報告或商檢報告代替現場檢測。
文獻[ 1 , 2] 明確的各種原材料檢驗技術指標項目如表 1 所列。

工級配允許波動范圍四個步驟。
由于瀝青混合料是一種可變的相互矛盾的體系,高溫穩定性、低溫穩定性、抗疲勞性等問題互為矛盾。現行施工規范采用馬歇爾試驗配合比設計方法, 通過測定空隙率、穩定度、流值、礦料間隙率、瀝青飽和度等技術指標, 優選礦料級配 , 確定**佳瀝青用量。 對于高速公路和一級公路需在配合比設計的基礎上在規定的試驗條件下進行車轍試驗、浸水馬歇爾試驗和凍融劈裂試驗, 在一定條件下宜對密級配瀝青混合料進行彎曲試驗測定破壞強度、破壞應變、破壞勁度模量等來評價瀝青混合料的低溫抗裂性能。
在瀝青路面施工質量過程控制中, 工地試驗室必須對生產瀝青混合料進行現場抽樣取料 , 制作馬歇爾試件 , 測定穩定度、流值、飽和度等。通過隨機抽樣法對瀝青混合料進行瀝青用量、礦料級配等的檢驗。瀝青混合料的的質量控制 , 檢查項目包括礦料級別、瀝青用量及馬歇爾試驗 , 檢查頻度每臺拌和機1 ~ 2 次/d , 質量要求(或允許偏差)和試驗方法 , 必須符合文獻[ 1] 規定。
瀝青路面施工質量檢測的試驗檢測項目還包括施工溫度、路面彎沉、壓實度、平整度和厚度檢測。
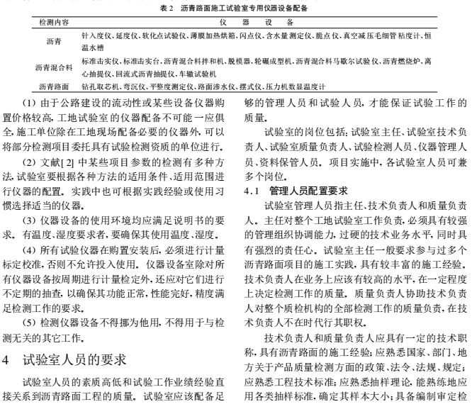
3 試驗檢測儀器設備的配備
儀器設備是完成試驗檢測項目 , 實現試驗管理目標的關鍵要素。 試驗室儀器設備的配置包括通用設備和專用設備
[ 4] 。瀝青路面施工試驗儀器包括物理性能指標測試和化學性能指標測試儀器、粗細集料技術指標測試等通用儀器外 , 還應具備瀝青技術指標、瀝青混合料技術指標及瀝青路面質量檢測專用儀器設備, 見表 2 所列。
測實施細則、審查檢測報告的能力 ;熟悉掌握檢測質量控制理論, 具有對檢測工作進行質量診斷的能力;熟悉工程質量的檢測方法、檢測技術的現狀及發展趨勢。
4 .2 試驗檢測人員配置要求
試驗檢測人員應按各自的崗位分工 , 認真履行崗位職責, 做好本職工作, 確保檢測工作質量。
檢測人員必須經過考核合格 , 取得上崗操作證后, 才能上崗操作。 檢測操作人員應熟悉檢測任務,了解被測對象和所用檢測儀器設備的性能;應掌握所從事檢測項目的有關技術標準 ;應了解誤差理論、數理統計方面的知識, 能獨立進行數據處理工作;應對檢測工作、數據處理工作持嚴肅的態度 , 以數據說話,不受行政或其它方面影響的干擾。
4 .3 儀器管理人員配置要求
凡從事儀器管理工作的人員, 必須具備從事檢定工作所**的知識和技能 , 了解試驗室所有儀器的性能特點。 儀器管理人員應了解試驗室儀器的維護知識;理解和熟練掌握試驗室儀器的檢定系統和檢定規程。
(3)試驗室用電應根據設備容量統一安排, 采用集中配電室進行控制。上下水 , 特別是排水應暢通。
(4)力學試驗室內 , 設備安裝應按規定做好基礎 , 上好地腳螺絲 , 使設備不受振動或跳動, 以免影響試驗精度。
(5)精密天平要放置于溫度變化較小和周圍干擾較少的地方。
(6)各種試驗機械 、儀器、操作臺的設置和位置要考慮操作人員能否舒適、方便地進行操作。
(7)試驗室應配備適當的消防設備 。 由于瀝青在加熱和燃燒時會產生有毒氣體 , 試驗室應安裝排氣、換氣設備。
6 結束語
試驗檢測工作是工程質量控制的重要手段 , 是工程建設管理機構的重要組成, 工程建設各方都應以科學的態度重視試驗檢測工作的投入和管理, 使試驗室以客觀、準確、及時、有效的試驗檢測數據真實記錄、指導、控制、評定工程質量 , 切實提高公路工程施工質量水平 , 創造良好的經濟效益。
5 瀝青路面試驗室布置
(1)瀝青路面施工試驗室包括集料 、化學、瀝青、力學等試驗項目 , 試驗室面積要達到一定的要求, 做到布置合理、互不干擾、操作方便。
(2)試驗室房屋應考慮隔熱 、保暖, 配備必要的溫度、濕度控制設備以達到試驗環境溫度要求。